5th Special Forces Group (Airborne) Flash Change Ceremony March 23, 2016


https://www.dvidshub.net/video/embed/455519

This video was provided by the 5th Special Forces Group (Airborne) Public Affairs office at Ft. Campbell, KY.  I was at this ceremony since I was with the 5th in Vietnam in 1967 with my wife Darlene.  I wore replicas of my old jungle fatigues, boots and Green Beret the real ones are to tatters or long gone. There are a few spots in this video where you can see me and my wife as well; one place is at 6.35 to the left under the tent with old uniform and my wife to my right.  It was a cold very windy day and I’m surprised some of us were not blown over, but then were are America’s Best.

A day at the Range last week


Practicing old skills from back in the day — and guess what they are very hard to forget!  Let just hope in the coming months they are not needed!

OLYMPUS DIGITAL CAMERA

.338 Lapua Magnum Bolt Action

 

To the troopers that were wounded or killed at Special Force CIDG camp Bu Dop A-341in 1967


Special Forces casualties resulting from combat operations conducted at or around 5th SF Group (Abn) camp Bu Dop A-341 Between September 1967  through December 1967. The dates are when the incident occurred and the panel & line are the location on the Vietnam memorial  wall.  The second date was when that person died from wounds or MIA status changed to presumed dead. These we some of the men I served with in Vietnam

 

MAJ John O. Cooper, III      KIA      October 26, 1967

Panel 28E, Line 73

SP5 Joseph R. Beck, Jr.      KIA      October 26, 1967

Panel 28E, Line 72

SFC Elmer R. L. Ables, Jr.    KIA      October 26, 1967

Panel 28E, Line 71

MSG James O. White         WIA     November, 28 1967

SFC Herman A. McBride     KIA      November 29, 1967

Panel 31E, Line 6

SSG Michal Millner            MIA     November 29, 1967    July 2, 1974

Panel 31E, Line 005

SP4 Paul Posey                 WIA     December 1, 1967

SP4 Jerry D. Schroeder     WIA     December 8, 1967      January 3, 1968

Panel 33E, Line 32

MSG Ernest O. Broom        WIA     December 8, 1967      January 11 1968

Panel 34E, Line 27

1 LT David J Pristash          WIA     December 8, 1967

My Opinion of Enhanced Interrogation Techniques


I severed in the United States Army as an officer for 4 years during the Vietnam Conflict where on patrol in 1967 I  captured an NVA officer after a battle and was later wounded there in another action. During my training we underwent escape and evasion training and studied the rules of warfare that had been developed for prisoners of war. Which almost no aggressor forces (NVA, Cubans) followed. In principle there are two classes of prisoners uniformed and non uniformed. Uniformed are the official military members of any country and thereby governed by international laws. Uniformed military are to be treated by these developed standards which do not allow for Enhanced Interrogation Techniques  EIT’s in my opinion but  I do not consider these to be torture by the way!

There is however a different class of prisoners which are spy’s and terrorists. This class has never been a protected class and should not be included with regular uniformed military. Terrorists in particular are a particularity bad category and should not be protected from Enhanced Interrogation Techniques!

War is a dirty business and if you want a military to protect you than you must also give them the ability to kill the enemy where ever they find them. They do this nasty job for their family friends and country but if the political class turns on them as is now happening don’t expect them to fight for you as they have in the past.Don’t let cleaver attorneys redefine everything use common sense and make them use it as well! Terrorists have given up their right from  Enhanced Interrogation Techniques don’t change that or a lot more of you will die in future attacks.

President Obama and the progressive Democratic are destroying the country that the founders developed. You have no idea how bad it can get if they complete this process. The ability to protect the citizens was one of those things and it included an armed citizenry. The American system was the best one ever developed as any serious study of political Philosophy will show.

If you change what we have which is what is being done now than you will be very very sorry after you realize what you allowed to happen. Political in general are not to be trusted and that was the point to the constitution that we have(had) limit their power! For tends to corrupt and the great the power the government has that more corrupt it becomes.

ALWAYS ERROR ON THE SIDE OF SMALLER GOVERNMENT

 

THE ANCIENT WAR BETWEEN THE JUDEO-CHRISTIAN WEST AND ISLAM


We are at war with Islam and have been for 1500 years. The next 100 will see the battle won or lost, are we up to the fight — I am!

RECOMMENDED READING: Understanding The Islamic Caliphate State


They are coming for us so its better now than latter when Obama has eliminated our military as he is now doing. They are also pushing hard to feminize the military but actively getting rid of qualified and combat test men to make room for the women in the special operations areas. It may not be PC but it is absolute true that men are better fighters.

A Short History of U.S. Special Forces


The Green Beret’s

The following short history is mostly paraphrased from information in the book written by Shelby Stanton the “Green Berets at War” especially from the foreword to the book that was written by George C. Morton a retired U.S. Army Colonel. Colonel Morton was also the first commander of the U.S. Army Special Forces Vietnam (Provisional). His forward is by no means a complete history of Special Forces but it does give a very good overview of beginning of this elite unit.

The story starts at the end of World War II when General William J. “Wild Bill” Donovan’s Office of Strategic Services (OSS) was demobilized by Harry S. Truman with Executive Order on Sept. 20, 1945 (mainly the result of J Edgar Hoover’s dislike of Donovan’s unconventional methods) and the Office of Strategic Services was no more. The following picture is of Donovan’s review of OSS troopers prior to deployment.

“We were not afraid to make mistakes because we were not afraid to try things that had not been tried before.” “You can’t succeed without taking chances.”

– Maj. Gen. William J. Donovan, OSS founder

Sf-Donovan

When the OSS was disbanded the United States lost its capability to conduct unconventional warfare and the vast experiences gained by the American personnel involved with the World War II resistance movements worldwide was irretrievably lost. Unfortunately for America, this occurred at the same time that communist expansionism was being manifested throughout the newly emerging and Third World countries of Asia, Latin America, Africa and the Middle East in support of so-called national wars of liberation. Without a capability to support resistance movements in those affected countries and regions, opposition eventually withered and those nations fell under the firm grip of either the Soviet Union or the People’s Republic of China. The resultant was that most of Eastern European as well as most of mainland Asia, fell under communist control by the late 40’s.

Note: This was the period when the “Domino Theory” was developed. This theory basically stated that countries would fall to communist expansion one after the other (geographically) much as domino’s fall after the first one is pushed down. Under this scenario the Communists would use the boarders of adjacent countries to infiltrate into their neighbors spreading unrest. This theory also assumed that there was a “monolithic” communism. Many years later it would be seen that both these assumptions were false and that there were other factors that were in play. In my opinion it was the significant wealth difference of the have countries verses the have not countries. This combined with the illusion of sometime for nothing promised by the Communists gave those in third world counties something to get peoples hopes up over. In actuality Karl Marx stated that industrial nations would be the first to fall to communism not the backward countries that did. In any case, the traditional Communist system collapsed in the early 1990 and no longer presents much of a challenge to other economic systems.

Two years later with the passage of the National Security Act in 1947 the Truman administration corrected the problem created when the OSS was disbanded with the creation of a new clandestine agency to replace the defunct Office of Strategic Services, the Central Intelligence Agency, using a plan created by Donovan. Most of its early members of the CIA were OSS alumni. This act also set the stage for the creation of the US Special Forces a few years later but we lost two critical years in the fight against the Communists.

The American strategy developed in the 1950’s and 1960’s to block further communist expansion relied on containment backed up by the three strategic nuclear deterrents (One, Air Force B-52’s; Two, the strategic land based missiles (ICBM’s) and Three, the navy’s; nuclear ballistic submarines and aircraft carriers.) These elements were called “The Triad”. This policy resulted in a proliferation of collective or bilateral defense treaty organizations, which all involved large numbers of U.S. and allied conventional units supported by an arsenal of nuclear weapons. Although formidable these forces were totally unsuitable for the grassroots wars of liberation, which cropped up throughout the third world during this period.

The Greek Civil War and the Hukbalahap Guerrilla War in the Philippines shortly after the end of World War II both further highlighted the necessity for a national defense policy aimed at countering communist expansionism using an alternative to massive conventional intervention or atomic annihilation. Such a requirement also received impetus during the Korean War, when bands of South Korean irregulars were formed behind the lines in North Korea and conducted successful sabotage, ambush and intelligence collection operations, as well as establishing escape and evasion nets for the rescue of downed American pilots in the famous MIG Alley.

As a result, on June 20, 1952, the first contingent of volunteers assembled on Smoke Bomb Hill at Fort Bragg, North Carolina, to be organized into the 10th Special Forces Group under the auspices of the Army Chief of Psychological Warfare. The formation of this first SF unit was the direct result of the efforts of Colonel Aaron Bank an OSS veteran who is now considered to be the father of Special Forces. I meet him in 1994 at the Cleveland SF convention and again at the fiftieth anniversary of the formation of Special Forces at Ft. Bragg in 2002. The following picture of him that I took with Roy Benavidez a Vietnam era SF Metal of Honor recipient on June 24, 1994.

SF Col A Bank

These volunteers were trained for infiltration deep into enemy territory by land, sea or air to conduct unconventional warfare: guerrilla warfare, sabotage, and escape and evasion. Although this original contingent included a smattering of former OSS men and individuals who had served with other guerrilla and resistance groups in World War II, the majority had no previous unconventional warfare experience. They were, however, outstanding paratrooper (airborne) qualified officers and non-commissioned officers (NCOs) who were dedicated and highly motivated individuals.

These professionals brought with them their skills in operations, intelligence, demolitions, communications, light and heavy weapons, and medicine. They were capable of operating independently as small teams for extended periods in hostile territory with minimal support. They were taught to organize, train, and equip guerrilla forces; conduct sabotage operations, support resistance movements and to evade, and if necessary, escape from enemy forces. These elite troopers adopted the insignia of the Trojan Horse as their symbol, and De Oppresso Liber (To Liberate from Oppression) as their motto. The Green Beret was originally designated in 1953 by Special Forces Major Herbert Brucker, a veteran of the OSS. Later that year, 1st Lt. Roger Pezelle adopted it as the unofficial head-gear for his A-team, Operational Detachment FA-32. They wore it whenever they went to the field for prolonged exercises. Soon it spread throughout all of Special Forces, although the Army refused to authorize its official use.

sf-crest and beret

In November of 1953, the 10th Special Forces Group, which had completed over a year of training at Fort Bragg, deployed to Bad Tolz in Germany. There the group prepared to support resistance movements and organize guerrilla forces in the Soviet-dominated Eastern European satellite countries and, if indicated, throughout Africa and the Middle East. On the departure of the 10th SFG for Germany, the 77th Special Forces Group was activated at Fort Bragg with some members of the deploying 10th SFG and new troopers mostly acquired from the 82nd airborne also stationed at Ft Bragg. In 1957 the 1st Special Forces Group was activated on Okinawa to support unconventional warfare missions in the Far East. By 1961, Special Forces teams from both the 77th and the 1st SFG’s were operational in Korea, Taiwan, the Philippines, Vietnam, Laos, Thailand, and other nations, primarily as mobile training teams for their indigenous counterparts.

By the time John F. Kennedy became President of the United States on January 20, 1961, the communist supported national wars of liberation conducted along the periphery of the Soviet Union and Red China, as well as in Africa, the Middle East, Latin America, and Southeast Asia had assumed major proportions. President Kennedy embarrassed by the abortive Bay of Pigs operation in Cuba (which was an unsuccessful attempt at preventing the establishment of a communist regime in the Western hemisphere) and confronted by imminent communist insurgency in Laos and South Vietnam sought an alternative to committing regular U.S. forces in these areas. Later that year, October 12, 1961 during a visit to the U.S. Army Special Warfare Center at Fort Bragg, President Kennedy found his answer.

While there Kennedy met and had discussions with Brigadier General William P. Yarborough (the Commander of the Special Warfare Center). General Yarborough was young and dynamic and, more importantly, a highly articulate advocate of unconventional warfare and counterinsurgency operations. While there Kennedy observed the capabilities of the Special Forces troops and knew this was what he was looking for. One of my friends, Ernie Tasseff, in the Cleveland Chapter of the Special Forces Association was a member of that team; he was the 2nd SF trooper from the left on the ground in the picture below and I understood him to be in the first 50 Special Forces troopers pictured. President Kennedy (first on left bottom of picture) thought that he could expand these forces and then commit them to fight communist inspired insurgencies anywhere in the world.

Sf-demo

Upon his return to Washington, President Kennedy instructed the Secretary of Defense to improve America’s paramilitary and unconventional warfare capabilities. Kennedy also advised him that the United States needed a greater ability to combat communist guerrilla forces, insurgency, and subversion. Kennedy then authorized the Green Beret as the official headgear for Special Forces, describing it as a symbol of excellence, a mark of distinction, and a badge of courage (prior to this the U.S. Army did not condone it’s use). Counterinsurgency became a buzzword in Washington, and the Army Special Forces became predestined to fight in a protracted war in Vietnam that no one in Washington could foresee at the time. In an April 11, 1962, White House memorandum for the United States Army, President Kennedy showed his continued support for the Special Forces, calling the Green Beret… “a symbol of excellence, a badge of courage, a mark of distinction in the fight for freedom.”

Sf-jfk

The Army Special Forces lost its champion and foremost advocate of counterinsurgency and unconventional warfare on November 22, 1963, when President Kennedy was assassinated in Dallas, Texas. However, by this time, many of his directions had already been implemented. In addition to the 10th SFG in Germany, the 1st SFG in Okinawa, and the 77th (later designated the 7th) SFG at Fort Bragg, the 8th SFG had been activated in Panama, the 5th SFG was already sending personnel to Vietnam, and the 3d and the 6th SFGs were activated at Fort Bragg with African and Middle Eastern areas of assignment. The United States had finally regained its capacity to conduct unconventional warfare and counterinsurgency operations.

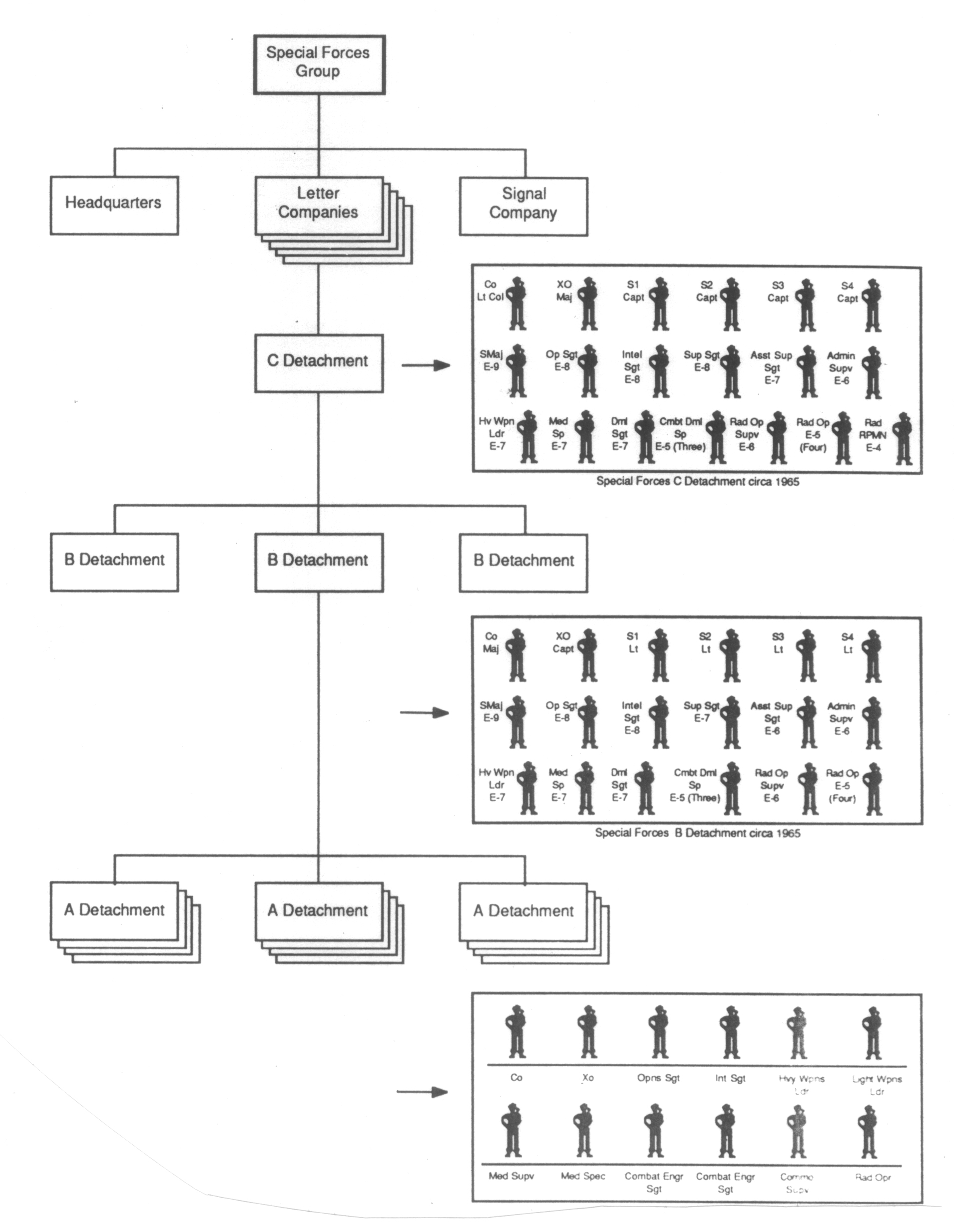
Next is the structure for an A team as it existed in the 60s. The current structure of Special Forces is totally different from that period, as is its mission. The core mission, at least prior to the Vietnam conflict, was to have a unit with the capability to infiltrate behind enemy lines, recruit local people, train them into a fighting guerrilla force, and then to conduct military operations as required. To accomplish this require men skilled in the arts or war as well as teaching and training. Since they were to operate behind enemy lines they also needed to be independent thinkers, resourceful and self-motivated. This combination of skills was not required in any other unit in the military then or now and that is what made “Green Berets” unique.

Sf-org

Shortly after Kennedy’s assassination the Special Warfare Center was renamed the John F. Kennedy Center for Special Warfare (in his honor) and all Special Forces troopers feel a special relationship to the young dynamic President who saw the worth of their elite unit. Six years after President Kennedy was assassinated I was a young lieutenant at Ft Brag in the 7th Special Forces group undergoing culture and language training prior to deployment to Vietnam. The Vietnam buildup was in full force and when that happens promotions come quicker than they should and I felt bad that I didn’t have the military experiences that many of the others had. But I did bring other factors to the game as I was very good at improvising and I was skilled in almost all of the trades. The only reason I bring this up is that I had a very unique opportunity to meet one the biggest supporters of the military and Special Forces, John Wayne.

During the summer of 1967 the movie the Green Beret staring John Wayne was being filmed and the 7th Special Forces group (Abn) was tasked with providing the support for the movie. Several of my friends ended up in the support detail with me and I took a team to Pensacola Florida to do a night insertion combat air jump for the movie. We were to jump from a C-47 (DC-3) but since it was a night jump we were to wear strobe lights (I know it makes no sense) during the mission planning briefing John Wayne had a picture taken with my team which I missed.

Sf-wayne

There is one other entertainer that deserves special mention and that is of Martha Raye or as she was known to the guys in Special Forces Colonel Maggie, who was also a trained RN before going into the entertainment field. “Maggie” was known to be in places with the troops that even the brass would not go without protection. She is one of the very few who got down in the trenches with the troops and she had a special liking for those that wore the Green Beret.

Sf  - Maggie

During 1967 she was in Vietnam on tour and she went to a small Special Forces camp with a clarinet player, but while they were there the NVA attacked the camp. Mortar rounds and small arms fire were incoming and it appeared that there was a full-scale assault on the base camp Early in the firefight the camp medic was hit, and so with her being a nurse, she took over and began to assist with the treatment of the wounded who were coming into the aid station.

The camp was in great danger for several hours of being overrun and the military was trying to dispatch helicopters to the camp, but a combination of very bad weather and heavy fighting made that task a very dangerous mission for any crews that would be coming in to get the wounded, or to pull her out to a safer place. All this time, she was subjecting herself to the dangers of flying shrapnel and incoming automatic rifle rounds. She tended to the task that she was trained for – treating the wounded. She was said to have remained calm and fully active in doing her work – even with all the action taking place just outside the aid station. She kept focused on treating the wounded and did not seek shelter or safety for herself. She spent hours putting her skills as a nurse, to use treating patients and even assisting with surgery. She was in the operating room for 13 hours; she then went through the aid station talking with the wounded and making sure that they were okay. It was said that she worked without sleep or rest, until all the wounded were either treated, or evacuated out on a Dustoff. She did not leave that camp until she was satisfied that all wounded were taken care of.

On a more personal note I was wounded at Special Forces CIDG camp Bu Dop (A-341) in earlt December 1967 along with two other SF troopers and MEDEVACed out of country first to Japan and then Ft Sam in Texas where I was for four months getting put back together. While I was there Colonel Maggie heard I was there and called me to wish me a speedy recovery. The other two SF troopers had already died or I’m sure she would have talked to them as well.

For these and other services “Colonel Maggie,” Martha Raye, was an a very special honorary member of the Special Forces. She had received her prized Green Beret and the title of Lieutenant Colonel from President Lyndon B. Johnson, himself. Known as “Colonel Maggie of the Boondocks” by her many military friends, Martha Raye (born Margaret Teresa Yvonne Reed on August 27, 1916) died October 19, 1994. Raye is buried in the military cemetery at Fort Bragg, North Carolina.

SF MAGGIE Funeral

 

Dustoff in Vietnam


The story of what it is like to be WIA

The night of 7 December 1967 was an eventful one for me because of what would happen over the next six hours.  It all began at about 2100 hours when the VC/NVA launched another rocket and mortar attack against Bu Dop and the 1-28th infantry that was deployed adjacent to us on our north.  While my normal alert position, when the CO was in camp, was in the commo bunker (a strongly protected bunker with all the radio equipment in it) we had received so many replacements over the past several weeks, due to casualties, that we had lost continuity.  Therefore, I went with the new Heavy Weapons Sergeant, SFC Ernest O. Broom and another SF trooper, SP4 Gerry D. Schroeder (I can’t remember his specialty now) to their assigned post at the 4.2″ mortar position.  Both had just arrived in camp and were unfamiliar with anything relating to Bu Dop operations and so it made no sense to send them out into a potential combat situation without help.  Especially, as the 4.2″ mortar position was a key spot, since we used it to illuminate the area around Bu Dop so that we could see any enemy troop movement near the camp.  I went there to show them where we fired the illumination rounds and also where the HE was to be fired, if required.  The 4.2″ mortar couldn’t fire in close on attacking troops (for technical reasons beyond the scope of this story) but it could fire on suspected staging areas and routes of withdrawal and we used it extensively for this purpose.

Over the next several hours we continued to receive sporadic incoming mortar rounds from the Northeast; probably from somewhere near Ap Phuc Tien as in most of all the past mortar attacks, I don’t remember any rockets being fired at or hitting the camp.  There was also some small arms fire but no signs of any kind of ground assault.  It appeared that this time we were just being harassed or probed and not attacked as they had just recently done and been repulsed.  As I remember it about 20 or 30 mortar rounds were fired at Bu Dop and the 1-28th infantry positions during the night, more to keep us from sleeping than to inflict major damage, I would guess. The 1-28th infantry was taking some casualties from shrapnel but I don’t think they had any KIA’s during this mortar bombardment.  We fired counter mortar fire from our attached 105 mm Howitzer pieces (artillery) as did the 1-28th infantry but I don’t think any of us hit the VC/NVA mortar positions.  They were probably just moving around firing a few rounds from one position and than a few rounds from another nearby position.

However, at about 0300 hours early in the morning of 8 December 1967 one of these incoming rounds landed either: near the 4.2″ pit sending hot shrapnel into the ammo bunker; or it landed directly on the ammo bunker itself penetrating it with flash or hot shrapnel (There was no way for me to know then or now).  In either case it didn’t matter for it ignited the charges on the staged illumination rounds (on the back of mortar rounds are placed propellant charges “explosives” that fire when the round is dropped in the tube.  That’s what propels the round to the target).  Maybe even some of the illumination rounds themselves that we were getting ready to fire were set off.  I do remember that there was a dull explosion and then several very intense waves of heat that went through the position igniting everything that could burn.  Fortunately we had used up all the HE rounds that night and only a few illumination rounds were left unfired.  If there had been any HE rounds in the pit and they had gone off when the incoming round hit they wouldn’t have found much if any of us.  Just a few pieces and parts here and there scattered around the camp.  For sure I wouldn’t be here writing this book now.

I had on a standard issue steel pot, a nylon flack vest, jungle fatigue pants and jungle boots, your basic standard uniform for combat in Vietnam.  Because we were in camp I did not have on any web gear and I wasn’t carrying a side arm (45 caliber pistol).  My CAR-15 was in the pit with me but I did not have it in my actual possession.  Most of us didn’t wear socks or underwear to try and prevent getting fungus infections from the heat and moisture that was always present.  The heat from the blast hit me from the right rear while I was talking on the PRC-25 radio.  I remember being engulfed by the flames as the fire ball rolled past me in several intense waves (I could feel the pressure as they hit me) of heat hitting me on the back and right side.  These blasts or waves of heat were extremely hot such that the intensity of them melted the nylon flak vest completely off me as well as instantly setting fire to my pants and jungle boots.  I must have instinctively closed my eyes as the fireball engulfed me and then there were a few seconds where I don’t remember what happened.  The blast either blew me out of the pit or I crawled out (I’m not sure which), the next thing I do remember a few seconds later was that I was laying on the ground just outside the pit and seeing that I was on fire.

My first action was to put out the flames that were still consuming what was left of my clothes and flack vest.  That probably took 20 or 30 seconds and while I was doing that I also saw there was an intense fire still burning in the 4.2″ mortar pit.  After I put out the flames with dirt I got up and saw that SFC Broom and SP4 Schroeder were down on the ground in the pit and still burning, I think they were both unconscious.  They were behind me when the blast hit and so this was the first I saw of them after the fireballs rolled over us.  I was in the process of climbing into the pit to help them when some of the other team members showed up.  They stopped me and took care of the other two guys in the pit.  I don’t remember which team members helped me (If ever any of them read this thanks for what you did) besides that being a long time ago I probably wasn’t in the best state of mind.

I knew I was injured and burned but I had no sense that I might be seriously or even mortally wounded.  I was placed on a stretcher and I do remember getting a shot of morphine.  A Dustoff was called (call name given for a MEDEVAC helicopter mission normally a Huey UH-1D) and by 0400 hours we were loaded in it and we left Bu Dop for the last time.  It was still dark and as we left I could see the camp and 1-28th positions dropping away as the chopper rose into the dark night sky.  Still, not realizing the extent of my injuries I was concerned over my team and that I needed to get back right away, they needed my experience.  I was thinking that I’d be gone for a few days, get some rest and then join my team in a week or so.  I was very wrong in this assessment of the situation.

When doing the research for this book one of the documents I was able to get from the National Archives was the 1st Division radio logbook for the period November 25, 1967 through December 8, 1967.  When going through it to check the accuracy (dates and times) of what I was writing I found on two of the pages the references to my MEDEVAC.  It wasn’t my name  (names were not used in most cases) but it was the right date, time and place and I know it was me.  It was a very eerie feeling reading about your own MEDEVAC and also knowing that later you would almost die from those wounds.  It was almost like reading your own obituary, a very strange feeling indeed.

1st Division LogSf-1log

We were all MEDEVACed to the 24th Evacuation Hospital in Long Binh for emergency treatment (see copy of emissions report on next page). I can remember going into the triage room (place were the doctors made decisions as to what to do and how serious the injuries where) and answering a few questions but then my memory starts to get fuzzy.  Probably by that time shock was setting in as the next several days were very disjointed and what I can remember is only a few images and feelings.  At some point I remember being loaded on a medical transport and then being moved to the 106th army hospital in Japan on 9 December 1967.                                                                 

Copy Emissions Report, 24th Evacuation Hospital, Long Bin Vietnam.Sf-emit

I spent several days in Japan, of which I remember almost nothing but a few images of being in a hospital ward that I remember as being dark (however, I was experiencing shock by this time and so I can’t really rely on anything I remember as being absolutely true).  Then all three of us were placed on a military hospital plane (we were all on stretchers, stacked maybe three high and on both sides of the plane, in any case there were a lot of us, but I don’t think we were all burn patients) and flown back to the states.  The ride back was one of constantly dropping in and out of consciousness and blurred images of patients, nurses IV’s and being very cold.  I think there was a plane transfer somewhere in this process (in Hawaii or maybe California) and then we (the three of us from Bu Dop) were taken to the Brooke Army Medical Center in San Antonio, Texas.  I remember very little of that plane ride from Japan but I do remember the airfield in the states and the ambulance ride to the hospital when we arrived there on 11 December 1967.  This was the last planeload out before Christmas that year (I was told that later by my wife).  If I had missed that plane I would not have gotten to Brooke until sometime in January and by then I may not have been alive.

Telegram telling My Family I was Severely WoundedSf-tel4

Brooke Medical Center was then (I think it still is) the premier center, in the world, for treatment of burns, so if you were going to be burned this was where to be.  I had 3rd degree burns (all skin burned away) on my legs (23% of body area) and 2nd degree burns on my arms, back, neck and face (44% of body area).  I had also inhaled hot burning gases in the pit when the fire balls rolled over me which had burned the inside of my mouth, tongue and my lungs.  Besides that I had some shrapnel wounds and was experiencing a sever loss of body fluids.  Generally I was in very, very bad shape

Much later, when I was discharged from Brooke Medical Center, the Doctors told me that when I reached the hospital in December they had given me only a 10% chance of living through this severe trauma.  There had been so much physical damage to my body that they just didn’t think I would be strong enough to make it.  However, I’m certainly glad they didn’t give up and that they did still tried to save me despite their doubts.  As I contemplated this brush with death a few years later I came to the conclusion that my life after 1968 was a gift and that since I should have died then, but instead I had lived, that I would do something before I died to justify my existence.  As a result I have been driven to accomplish something ever since and what I’ll do if I’m ever successful I don’t know.

Being burned extensively is not pleasant and the burned person’s body reacts to this, in part, by allowing the mind to hallucinate.  I guess the hallucinations allow time to pass without direct knowledge of the pain the body is going through.  I was no exception to this developing situation even when I knew what was happening to me.  However, to me going into the hallucinatory state was a very frightening situation, much more so than the burns and associated pain (most people would not understand this nor agree with me).  The pain, I could control mentally to the point of being the only patient (during that period) in the ward that didn’t scream or in any way get violent during the treatments.  That’s not to say that I in any way enjoyed it but only that between the two at least the pain was real.  The real I could deal with but the lose of reality was frightening to me.  I’ll write more on this later in this chapter, but now I’m talking more about the treatment.

For example, there was a daily treatment where the burned patient taken to a special room and was placed in a tank (called a Hubbard Tank) full of water with cleansing and disinfectant soaps.  This treatment was given each and every morning whether you wanted it or not. A doctor would then proceed to scrape away all the dead skin with a scalpel.  In effect a person was being skinned alive and I can tell you with a great deal of certainty that it did hurt.  I was always able to bear this without any screaming or hollering.  Also, since everyone could not be treated at once, you could hear the ones that went before you hollering and screening as they got their daily skinning treatment. That preconditioning was almost as bad as the treatment itself for you knew your turn was coming.  After you turn in the “TANK” all the raw areas were coated with a white cream (silver sulfadiazine?).  In 1967/68 this was a new treatment and it prevented infections from getting into the large open areas of the body.  Unfortunately, it had a side effect in that it burned worse than the original burns when placed on the raw flesh of the burned areas.  Since this one two punch was given to us each morning we didn’t have a lot to look forward to when waking up each day.

I had always prided myself in being in control of my internal self (I recognized that I could not control the external world in any way) to the point that I really never allowed myself to even get drunk (I could act totally rational even after quite a bit to drink).  This pain and shock induced hallucinatory state beat me, however, and as I would go in and out of this dream world I found that I could not stop it from happening nor recognize that I was in this state after it happened (Very different from being drunk and at least knowing you were high).  While in these dream states I actually believed that what I was hallucinating was real no matter how bizarre the situation I was experiencing.  After this hallucinatory state had happened to me a few times I could sense it was coming on but it was too powerful a force to fight, as much as I tried to stop it from happening, it would take control of me at will.  Note hospital policy (at Brooke in 1968) in regards to burn patients is that no painkillers are given.  The logic was that since the time of treatment was so long, no matter what painkiller was given or what the dose was the person would become addicted.

I can remember lying in the circle bed and feeling reality shifting and changing on me.  As I was watching the room or something in it, my perception would blur and I would lose focus then I would be somewhere else.  I guess it’s kind of like a dream or maybe what it is to experience drugs like LSD (I have never taken any drugs nor smoked any marijuana so I have no direct knowledge) as we have all seen in movies or as we have read about in books.  It’s very strange to be one place and then all of a sudden somewhere else.  These spells lasted from a few minutes to several hours (I’m really not sure and I was in no state to time them) and they would center on some situation.  Sometimes they seemed to relate to experiences that I had in Vietnam and other times they related to what I was currently experiencing in the hospital.  The specifics are now vague and so I can’t relate any of the situations except that as I remember it they were quasi real like animation characters (The Disney film of a few years ago “Roger Rabbit” might be a good example).  I do remember that as I came back into this reality I knew what had happened.  I could remember being in the state when I was out but I could not tell when I was in one of these states that it was not real.

Later after leaving the hospital and thinking about what had happened I realized how dependent our beliefs and actions are on what our sensory input tells our brain.  If the input says one thing no amount of logic and intelligence can overcome that for long.  We are therefore captives of what we perceive, whether it is right or wrong or whether it is true or not.  This taught me the importance of analyzing a situation for the root causes and even to question supposed facts.  However, I will never forget how when I was in this state I was fooled into believing something that was not true.

During the initial period of my treatment at Brooke I dropped from over 180 pounds to under 100 pounds (98 pounds if I remember correctly).  As I started my recover (probably in mid January) I started to gain weight back and also to have fewer and fewer hallucinatory states.  After getting skin grafts from by chest to my legs where the skin had been completely burned off and healing some from those operations I had to learn to walk again.  That was a task, as the grafted areas would quickly swell up when standing as well as be very uncomfortable.  It was probably five or six years later before I really felt comfortable walking and I was never able to run again for any length of time.  Now, thirty three years later I probably could start running again if I tried as I can still feel my body recovering from that period, and I no-longer need support socks to keep my legs from swelling up with fluids.

While I was recovering from one of my many operations I was interviewed by a military person (I don’t remember his name or rank) on the subject of flame warfare and the effects on the individual soldier.  The military was interviewing troopers that had been burned to see if flames/fire was an effective means of stopping a military unit.  Flame warfare unlike explosive warfare does not necessarily render you immediately incapable of fighting even though you may be fatally wounded.  It was my personal opinion that I could have fought on for a short while (1/2 to 1 hour) after I was burned, which would mean that flame warfare might not be effective in a personal combat situation.  I relayed this personal opinion to the person taking the survey, but what the results of the survey were I never found out.

My wife, Darlene, flew to San Antonio to be with me and I attribute my recovery solely to her presence there.  She was there the entire time I was, and I believe that this gave me enough of an anchor to reality to hold on to life.  My brother, Jonathon, also visited me while I was in the hospital during December 1967, around Christmas, if I remember correctly. There was one good experience later on, which was I think in February, when I received a phone call from Martha Ray (the famous entertainer) she wished me a speedy recovery from my wounds. This call was a real surprise and resulted from a request from my parent’s neighbor’s daughter, Susan McCollum.  She was a dancer and with Martha Rays’ troop in Vietnam in 1967/1968 when she heard about my being wounded, and she had Martha Ray call me. That was really something I can tell you and shows what was in her heart; unlike many in the entertainment industry today. Note: Martha Ray did a lot for Special Forces troopers such that she was later made an honorary Colonel in the Green Berets.

San-Antonio

One other thing happened to me while at Brooke and that was that my left elbow froze to the point that I could not move it at all, from calcification.  When I was discharged from the hospital the doctors told me that after a year or so they could operate to free the joint (they also stated that I would not get back 100%).  Prior to that length of time they said it would not have stabilized and could have reoccurred again.  That meant that I would have no motion in my left arm until that operation could be performed.  Along with that I had a lot of Keloid tissue (scar tissue) form that gave me additional motion problems on my arms.  That too would have to wait but could also be fixed.  Since I knew that it would be 12 to 18 months before I would be done with all these corrective surgeries I elected to stay in the army and take a light duty assignment instead of getting a medical discharge, which was an option.  I couldn’t picture myself waiting around for a year or more waiting for these operations.  It would be impossible to get a job and I would just be another unemployable vet until these operations were finished.

While I was in the hospital (over three months the first time) I received several operations and skin grafts to repair the massive burn and shrapnel damage I had received in Vietnam.  SFC Broom and SP4 Schroeder who were there with me in Vietnam both died at Brook Army Medical Center while I was there.  I was therefore the only one of the three wounded in the mortar pit at Bu Dop that made it.  SFC Broom was very severally burned and there was probably never any chance that he could be saved.  I was bad but he was even worse as he was the closest to the explosion when it when off.  He may even have shielded Schroeder and I from some of the blast.  SP4 Schroeder was only slightly burned and was actually on his way to being released.  He had been transferred to a different, non critical, ward and then he developed a strange infection which ravaged his body with extremely high temperatures eventually killing him. Years later long after writing this book I visited the Vietnam Wall Memorial in Washington DC and found the names of all those that died at Bu Dop in 1967 while I was there.

Fortunately for me I was not that aware of what was happening and so I didn’t really comprehend that they were both gone until later when I was out of immediate danger.  If I had realized what was happening to them it probably would have affected me to an extent and that may have been just enough to trip me over to the not make it category.  In any case I didn’t really know and I just made it through this experience.  The following paragraph was something I wrote to summarize what happened to me that night in Vietnam.

On the night of 7/8 December 1967 I was mortally wounded (all mortal wounds don’t kill you immediately). I was MEDEVACed and sent to a hospital in Texas where I meet the grim reaper soon after arriving.  He told me he was coming for me but I told him I wasn’t ready; he laughed at me and said he was going to come anyway.  I told him it didn’t matter whether he came or not I just wasn’t going with him.  But he wasn’t to be denied and so he visited me every night in the form of a large Bengal tiger and we battled all night for the rights to my soul.  He was a very vicious and determined tiger and he tried his best to rip my soul from my body with his sharp teeth and claws but I was strong and stubborn and I would not let go.  This battle lasted for two months and he chewed me down to 95 pounds but in the end I prevailed and he disappeared and I was not dead and he had to settle for taking the souls of the two men who were standing next to me in Vietnam.

Special Forces Creed


Americas Best

I am an American Special Forces Soldier!

I will do all that my nation requires of me.
I am a volunteer, knowing well the hazards of my profession.

I serve with the memory of those who have gone before me.
I pledge to uphold the honor and integrity of their legacy
in all that I am – in all that I do.

I am a warrior.
I will teach and fight whenever and wherever my nation requires.
I will strive always to excel in every art and artifice of war.

I know that I will be called upon to perform tasks in isolation,
far from familiar faces and voices.
With the help and guidance of my faith,
I will conquer my fears and succeed.

I will keep my mind and body clean, alert and strong.
I will maintain my arms and equipment in
an immaculate state befitting a Special Forces Soldier,
for this is my debt to those who depend upon me.

I will not fail those with whom I serve.
I will not bring shame upon myself or Special Forces.

I will never leave a fallen comrade.
I will never surrender though I am the last.
If I am taken, I pray that I have the strength
to defy my enemy.

I am a member of my Nation’s chosen soldiery,
I serve quietly, not seeking recognition or accolades.
My goal is to succeed in my mission – and live to succeed again.

De Oppresso Liber

Becoming a Military Officer in the United States


A Military Officers Oath of Office

I graduated from College in 1965 during the early stages of the Vietnam War. Since I was in college I was exempt from the draft until I graduated, but now I was out and my options were limited. I had considered grad school but the Military seamed better at the time than two or more years of school. So knowing I would be drafted I joined the Army in the summer of 1965. While in the induction center I got talked into going to Officers Candidate School (OCS). Ten months later I was one of 121 men that graduated out of about 250 that started. On 13 September 1966 I accepted a commission as a 2nd Lieutenant in the United States Army and along with 120 others took the oath of office that is required of all officers. That oath had a profound affect on me and how I looked at my country ever since. That Oath is what I want to tell you about today.

Most of the following information I’m going to talk about comes from a report issued by Lt Col Kenneth Keskel, USAF in 2002. His analysis was written from an Air Force prospective and being an Army man I did need to make some changes. I will apologize in advance for having to read a lot of this as the words and meanings are very important and I don’t want to screw them up.

The first law of the United States of America, enacted in the first session of the first Congress on 1 June 1789, was statute 1, chapter 1: an act to regulate the time and manner of administering certain oaths, which established the oath required by civil and military officials to support the Constitution. The founding fathers agreed upon the importance of ensuring that officials promised their allegiance and so little debate occurred before the first Congress passed this statute. The wording of the military officer’s oath has changed several times in the founding, but the basic foundation has withstood the test of time.

While developing the oath of office for US officers, the founding fathers had serious concerns about pledging “allegiance” to any specific person. For example, during the Revolutionary War, Gen George Washington issued a general order on 7 May 1778 that required all officers to take and subscribe to an oath renouncing King George III and supporting the United States.

This general order had significant weight. On 1 October 1779, Washington court-martialed Benjamin Ballard for “selling rum, flour, pork, hides, tallow and other stores the property of the public without any orders or authority for doing so and contrary to the tenor of his bond and oath of office.” This example shows that the oath represented more than a simple, ceremonial formality; rather, it provided overarching guidance and a standard of moral conduct, as opposed to dictating specific, limited criteria.

The first official oath of office for US military officers under the Constitution was established on 1 June 1789. The law implemented the requirement in Article 6 of the Constitution that “Senators and Representatives before mentioned, and the members of the several state legislatures, and all executive and judicial officers, both of the United States and of the several states, shall be bound by oath or affirmation, to support this Constitution.” This first oath was short and to the point:
“I, YOUR NAME, do solemnly swear or affirm (as the case may be) that I will support the Constitution of the United States.”

The current Oath had its origins in the civil war area and on 11 July 1868 40th Cong., 2d session, chap. 139 congress made a change to the Officers Oath as follows.

I, YOUR NAME, do solemnly swear (or affirm) that I will support and defend the Constitution of the United States against all enemies, foreign and domestic; that I will bear true faith and allegiance to the same; that I take this obligation freely, without any mental reservation or purpose of evasion; and that I will well and faithfully discharge the duties of the office on which I am about to enter. So help me God.

Note that the last sentence is not required to be said if the speaker has a personal or moral objection, as is true of all oaths administered by the United States government.

Note also that this is not an oath to defend any specific territory or persons or property. This is an oath to defend the Constitution of the United States.

Note also that there is no duration defined in the Oath. Once taken, it is a lifetime affirmation. Maybe even a bigger commitment that that of a marriage. But don’t tell my wife I said that or maybe I’ll be single again.

The Oath that I took on 13 September 1966 and as shown on DA Form 71, 1 August 1959, for officers; is a variation of that 1868 Oath.

“I, David John Pristash (SSAN), having been appointed an officer in the Army of the United States, as indicated above in the grade of 2nd Lieutenant do solemnly swear (or affirm) that I will support and defend the Constitution of the United States against all enemies, foreign or domestic, that I will bear true faith and allegiance to the same; that I take this obligation freely, without any mental reservations or purpose of evasion; and that I will well and faithfully discharge the duties of the office upon which I am about to enter; So help me God.”

The Oath of Office is a solemn oath taken by officers of the United States Uniformed Services on commissioning. It differs slightly from that of the oath of enlistment that enlisted members recite when they enter the service. It is statutory (i.e. required by law) and is prescribed by Section 3331, Title 5, United States Code. It is traditional for officers to recite the oath upon promotion but as long as the officer’s service is continuous this is not actually required.

One notable difference between the officer and enlisted oaths is that the oath taken by officers does not include any provision to obey orders; while enlisted personnel are bound by the Uniform Code of Military Justice to obey lawful orders. Officers in the service of the United States are bound by this oath to “disobey” any order that violates the Constitution of the United States.

The following Descriptions give the logic behind the words that are used in each phrase of sentence.

I, YOUR NAME, Do Solemnly Swear (or Affirm)
The oath begins with an option to swear or affirm. This wording is also consistent with the option for the president to swear or affirm, as prescribed in Article 2 of the Constitution. Either way, the oath signifies a public statement of personal commitment. Officers must take personal responsibility for their actions.
That I Will Support and Defend the Constitution of the United States

The oath requires officers to support and defend the – Constitution of the United States – not the president, not the country, not the flag, and not a particular military service. The preamble to the Constitution succinctly highlights the ideals represented by that document. Because the Constitution was built on a series of checks and balances that distribute power across the executive, legislative, and judicial branches, officers must give their allegiance to all three entities – despite the fact that the chain of command leads to the president.

These checks and balances create an inefficiency that is inherent in America’s democratic system that often proves frustrating for military officers, whose environment tries to provide the most efficient and effective fighting force available.

But it is also a key element to that which keeps us free. For the founding founders knew that power corrupts and absolute power corrupts absolutely that is why the Constitution is written the way it is — not because it is the most efficient method of government but because it is hard to consolidate power. That is a critical point you should never forget.

The words and defend were added in 1862, during the Civil War, when defense and preservation of the nation became paramount. The phrase support and defend the Constitution is purposely vague, allowing better minds to interpret and improve, within certain guidelines. To understand the significance of the wording, one should compare the US oath to the old Soviet Union version, the latter requiring officers “unquestioningly to carry out the requirements of all military regulations and orders of commanders and superiors.”

It is a true blessing that America does not require its officers to obey “unquestioningly” but gives them the opportunity and flexibility for innovation. But with that flexibility come both responsibility and accountability for one’s actions.

Against All Enemies, Foreign and Domestic

This phrase was added in 1862 as a direct result of the Civil War- specifically, to address the possibility of Union soldiers joining the Confederacy (most notably the forces commanded by Gen Robert E. Lee). That is, people who had previously sworn allegiance to the United States were now fighting against it. No one expects another civil war but this clause was designed to clarify the military Officers duties in every instance.

Military officers cannot simply maintain the status quo- they must look toward the future, identify emerging trends, and develop capabilities to counter the entire range of threats. Officers must ensure that they address all potential enemies. An officer’s oath demands that they support and defend against all enemies no matter where they are if they pose a threat to the Constitution.

That I Will Bear True Faith and Allegiance to the Same

The officer’s oath ensures allegiance to the Constitution as a whole. Even though the Constitution built a system of checks and balances to embrace multiple branches of government, the founding fathers cautioned against counterproductive parochialism.

In his inaugural address, Washington warned, “I behold the surest pledges, that as on one side, no local prejudices, or attachments; no separate views, nor party animosities, will misdirect the comprehensive and equal eye which ought to watch over this great assemblage.” An Officers’ allegiance compels them to work together to develop the best solutions for the nation.

That I Take This Obligation Freely, without Any Mental Reservation or Purpose of Evasion

This passage also originated during the Civil War. Congress and President Abraham Lincoln, wanting to ensure that soldiers not defect, expanded the oath in an attempt to guarantee loyalty. In the final analysis, however, loyalty depends upon the integrity of the individual.

Integrity is a learned trait. Whether that learning is based upon a religious upbringing or an embracing of acceptable norms of society, honor and integrity are part of the core of all military services. Maintaining integrity is implicit in the oath and must guide officers when they face conflicts of interest and hard choices.

And That I Will Well and Faithfully Discharge the Duties of the Office on Which I Am about to Enter

This wording has its genesis in the first statute of 1789. This clause epitomizes the military values of “excellence in all we do,” “commitment” and “duty.” We must be proactive and perform our duties to the best of our abilities, mastering our specialties while we are junior officers and then gaining breadth as we advance in rank. The progress of the nation depends upon our doing so.

So Help Me God

So help me God became part of the officer oath in 1862, but the enlisted oath did not add these words until 1962. The Congressional Record provides superb insight into their meaning:

The words, “So help me God,” are not a part of the obligation assumed upon taking the oath. They constitute rather an assertion of sincerity to undertake the duties of military service in good faith and with the aid of the highest power recognized by the enlistee. It is directed solely to his or her personal conception of the almighty, whatever that may be or whatever it may not be. There is no effort to impose on the enlistee any established religious conception, or even to require his acknowledgement of any religious conception. . . . For the vast majority of the persons taking the oath, however, this addition will assure a unique degree of personal conviction not otherwise attainable, and will thus prove a welcome source of both personal and national strength.

So help me God also implies retribution if officers do not keep their word. Compare the part of the Soviet oath that ends with “If I break this solemn vow, may I be severely punished by the Soviet people, universally hated, and despised by the working people.” Although that is quite a condemnation, in actuality it is less severe than the potential consequences for someone who has a strong moral or religious foundation. So help me God acknowledges that no stronger commitment exists.
I’ll leave with this last thought.

The Men and Woman in the United States Military are the only Federal Employees that have knowingly put their very life’s on the line 24/7 for the citizens of the country and the defense of her Constitution. Their life’s are valuable, precious even, to them and their country but yet both they and their commander know that in any use of force their will be losses. Accepting that those losses will occur is what sets these men and woman above the rest.